
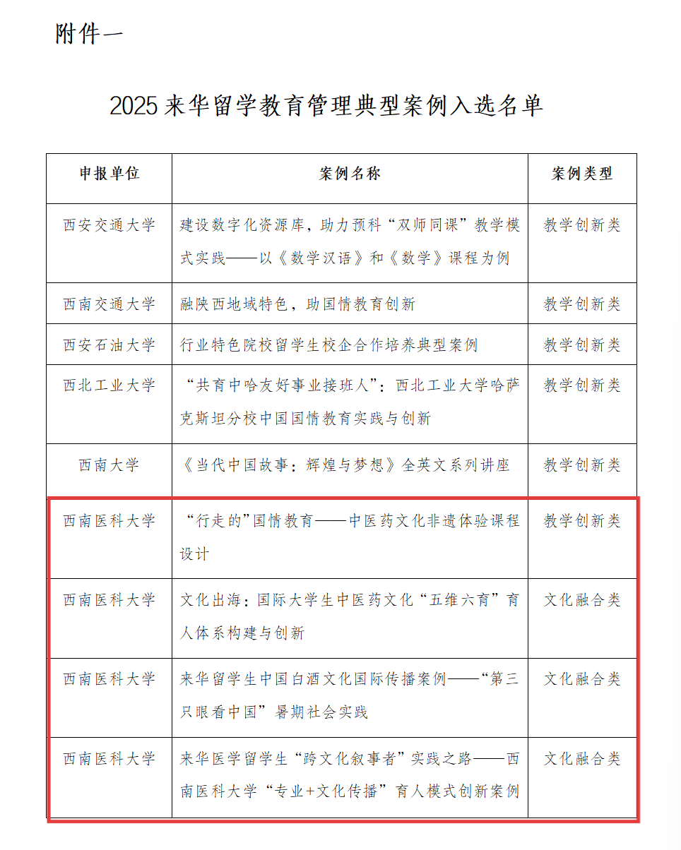
近日,由中国高等教育学会外国留学生教育管理分会组织的2025年“学在中国”来华留学教育管理典型案例评选结果揭晓,学校申报案例从全国107所高校提交的197份案例中脱颖而出,成功入选四项国家级典型案例,展现了学校在来华留学教育领域的扎实积累与创新成果。
此次入选的四项案例涵盖“教学创新类”与“文化融合类”两大类别。其中,《“行走的”国情教育——中医药文化非遗体验课程设计》入选“教学创新类”典型案例,《文化出海:国际大学生中医药文化“五维六育”育人体系构建与创新》《来华留学生中国白酒文化国际传播案例——“第三只眼看中国”暑期社会实践》《来华医学留学生“跨文化叙事者”实践之路——jdb电子游戏官方网站“专业+文化传播”育人模式创新案例》三项入选“文化融合类”典型案例。据悉,此次入选数量在全国医学院校中名列前茅。入选的典型案例将被编入《2025来华留学教育管理典型案例汇编》,供全国高校交流借鉴。

此前,国际教育学院院长陈勤受邀参加“学在中国”来华留学教育管理典型案例交流活动,向全国150余所高校的近240位专家学者和教育管理者,以《构建来华留学生中华文化国际传播体系 服务国家外交大战略》为题作交流分享,获得与会专家学者及高校代表的高度肯定。
此次多项国际教育成果入选国家级典型案例,是对学校来华留学教育工作的高度肯定。未来,学校将以此次入选为契机,进一步推进来华留学教育教学改革,为“学在中国”品牌建设贡献更多“西南医大力量”。